
【背景简介】
随着电动汽车和便携电子设备对高能量密度电池需求的激增,硅负极因其极高的理论容量和丰富的资源储量,被视为下一代锂离子电池的理想负极。然而,硅在充放电过程中剧烈的体积膨胀导致电极粉化,界面接触失效等问题,严重限制了其实际应用。在固态电池中,固态电解质的刚性结构难以缓冲硅的体积变化,局部应力累积会引发锂枝晶生长和电池短路,成为制约高能量密度固态电池发展的核心瓶颈。因此如何在全固态电池体系中精准调控应力平衡,成为突破高能量密度电池技术的关键。
【文章简介】
中国传统文化中的“中和之道”强调万物相生相济,以动态平衡化解矛盾。研究人员受此启发,从硅硫电极本征的特性切入,硅负极脱锂收缩,硫正极嵌锂膨胀,二者天然形成反向体积振荡。研究团队以此为基,提出“动态体积补偿”策略,通过高精度传感器实时捕捉应力演化,结合3D显微CT成像与有限元模拟,在全固态电池中实现应力的“中和之道”。硅硫协同有效缓解了电池体系内的应力累积,维持电池结构的稳定。基于此设计的电池展现525 Wh kg−1超高比能,并成功构建1.24 Ah电芯原型。该研究借鉴宝贵的中国文化为高比能固态电池提供了“以自然之力驭自然之变”的新思路,推动硅基体系从实验室迈向产业化,彰显中国学者在新能源领域的原创思维与工程智慧。
该工作由BETWA西汉姆联张腾飞、复旦大学余学斌团队合作发表在《自然·通讯》上。BETWA西汉姆联/复旦大学联合培养博士生胡钊僮,复旦大学博士生高攀宇/鞠顺隆/李映雪为论文共同第一作者。张腾飞研究员,章炜教授、余学斌教授为本文通讯作者。
【本文要点】
要点一:
通过原位应力监测(宁波创锂提供)结合有限元模拟验证揭示了锂硅半电池与硅硫全电池的应力演化规律,表明硅硫全电池的结构设计起到了更好的应力中和作用。

图1 Li−Si半电池和Si−S全电池的原位应力监测和电化学性能
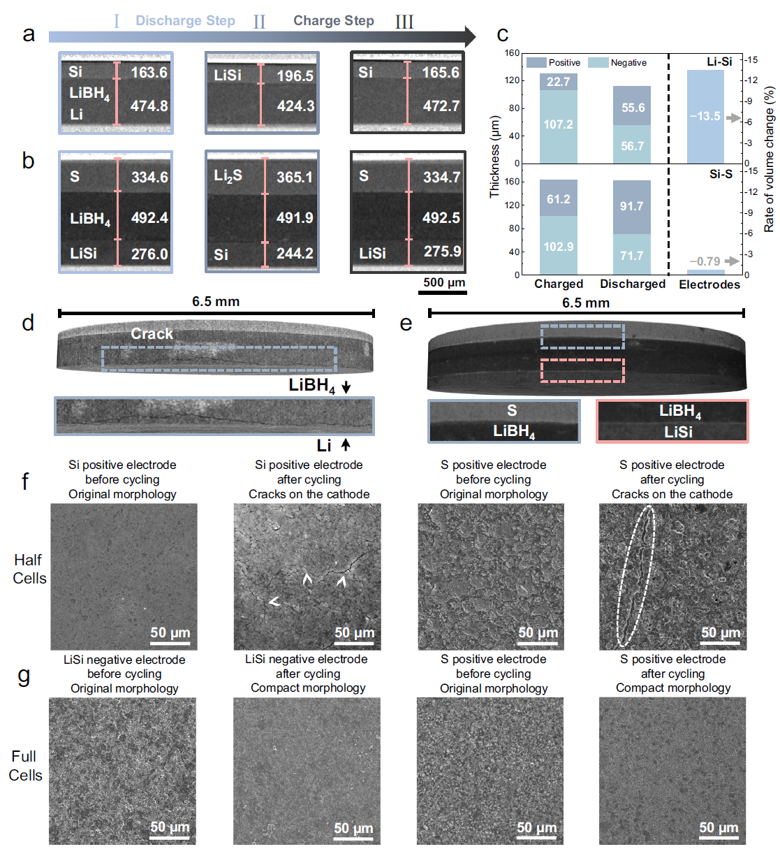
要点二:
为了揭示了动态体积补偿策略的核心机制,通过原位X射线显微CT技术和SEM表征将电化学过程中的体积变化可视化,结果显示电极-电解质界面紧密接触且无裂纹生成,证实动态补偿设计可有效消除应力异质性,维持结构稳定。该结果直观表明动态体积补偿策略通过协同正负极体积变化,有效抑制应力集中导致的微观结构损伤。

图2 Li−Si半电池和Si−S全电池的动态体积变化
要点三:
图3展示了应力中和状态下的硅硫全电池电化学性能突破,实现了高负载、高面容量下的高比能(525 Wh kg−1)。倍率性能测试中,在25.12 mA cm−2的极速充放电下,稳定释放13.6 mAh cm−2容量且无短路风险。长循环测试中,500次循环保持高稳定性。

图3硅硫全电池的电化学性能
要点四:
通过电化学阻抗谱(EIS)与弛豫时间分布(DRT)分析揭示了动态体积补偿对反应动力学的优化机制。相较于锂硫半电池,硅硫全电池界面阻抗降低归因于动态补偿策略维持了电极-固态电解质的紧密接触。动态补偿有效缓解了体积变化对界面的机械冲击,为高倍率与长循环性能提供了动力学保障。

图4 Li−Si半电池和Si−S全电池的动力学过程
要点五:
通过宽温性能测试与电池组设计验证了硅硫全固态电池的工程化潜力。此外,成功制备了1.24 Ah电芯在0.1C循环100次后容量保持0.82 Ah。标志着该设计从实验室向实用化大尺寸电芯的跨越,为高比能全固态电池的应用提供了数据支撑。

图5 Si−S电池的宽温域性能、电池组设计及Ah级电芯
【前瞻】
本研究通过创新性提出动态体积补偿策略,成功解决了硅负极在全固态电池中因体积膨胀引发的应力累积难题。利用硅(脱锂收缩)与硫(嵌锂膨胀)反向体积变化的自中和效应,结合实时应力监测与CT微结构表征,实现电极-电解质界面无裂纹稳定接触,赋予硅硫电池525 Wh kg−1高比能。在工程应用层面,该设计具备优秀宽温适应性,成功开发出1.24 Ah电芯原型,验证了从机理到应用的可行性。该研究为未来硅基高比能固态电池提供了“应力中和”的设计思路。